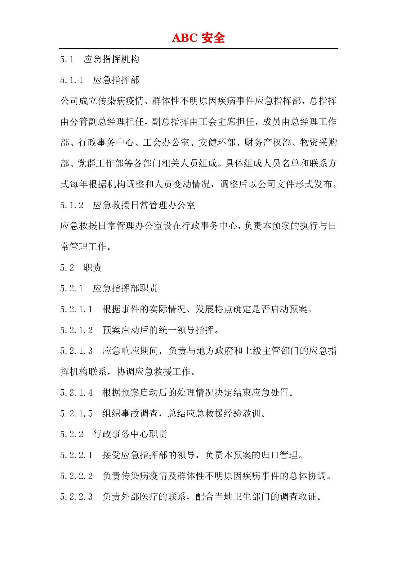
战疫情:企业节后复产复工防控理念、方案、预案合集,你要的都有
湖南省应急管理厅 yjt.hunan.gov.cn 时间:2020-02-02 14:02 【字体: 大 中 小】










防护三宝:
口罩 护目镜 消毒剂
防疫三要素:
通风 洗手 消毒
三级教育:
家庭防疫教育 社区防疫教育 所在单位防疫教育
杜绝三违:
违规出入人密场所
违规进出重点疫区
违反所在地防疫要求
四不伤害:
不感染自己不感染别人 不被别人感染 不看着别人被感染
四不放过:
传染源不查清不放过;
社会公众不受教育不放过;
防疫措施未采取不放过;
相关责任人员未受追究不放过。
四不两直:
不聚会
不串门
不握手
不扎堆
直接居家隔离
直接个体防护
五查:
查思想(意识是否到位)
查体温(是否有症状)
查防护(是否戴口罩)
查行踪(是否有疫区接触史)
查责任(防疫要求是否落实)
防疫6S管理:
整理(Seiri)-整理情绪,重视但不恐慌
整顿(Seiton)-管控措施要强化
清扫(Seiso)-保持环境卫生
清洁(Seikeetsu)-注意个人卫生
素养(Shit-suke)-提高公众防范意识
安全(Safety)-平安健康度过疫情
节后复工前8点建议
01 建议公司应成立疫情防范小组
针对疫情,成立公司疫情防范小组,进行人员管控,环境消毒,疫情宣传,物质筹备等方面工作,确保公司所有的疫情防护措施做到位。

02 企业节后复工时间建议
关于企业节后复工时间安排,按当地疫情控制程度进行调整,确保疫情不被蔓延。

03 工厂复工运作盘点
围绕“人机料法环”等几个方面,对生产运作进行盘点,并制定相应的应对策略。
04 厂区环境消毒杀菌
复工前工厂各个区域都必须进行消毒,杀菌处理,确保工厂内部人员的防护安全,特别注意食堂就餐,早会、例会等人员聚集时。

05 返厂复工人流管控措施
根据疫情区域情况,制定返厂复工人流管控方案以及复工期间人流管控措施。


06 休假期间管理人员准备事项
明确公司管理人员在休假期间需要完成的准备事项,并制定责任人和完成时间。
07 节后复工安排事项
疫情防范小组对节后复工期间相关工作进行安排,明确责任人和完成时间。
08 疫情防护用品准备清单
复工前准备好用于疫情所需的防护用品。
通过以上八点对复工时间,复工前的准备,各级管理人员复工前的工作事项安排等,确保我们能保证人员健康的前提下正常复工。
工厂复工复产肺炎疫情防疫方案
一、复工复产前期防疫准备
1.工厂收集官方专业机构有关防疫知识、宣传片、宣传视频,在宣传板、企业微信、电子大屏等等开展宣传。
2.统计储备的医用口罩、KN90或KN95口罩,防护服(主要以环卫消毒)、防护眼镜,75%酒精(脱脂棉)/84消毒液,消毒洗手液、橡胶手套、肥皂、温度计、红外测温仪、血氧仪、喷雾器、应急交通车、应急药品等防疫人防技防物资。
3.制订发生员工发烧、乏力、干咳或呼吸困难等症状的应急处置措施,隔离措施和应急交通送医治疗路线定点医院联系等预案。
二、复工复产防疫工作安排
1. 工厂各级部门提前统计各自人员预备到岗情况并汇总报告到人力资源部门。从本市区以外员工以及较大疫区返工的员工、相关方(含供应商、物流、业务外包、派遣方)进入工厂前须组织医务人员全部检查后无异常方可进入。复工第一天全员健康排查尤其重要,宁可慢不可错。
2. 提醒员工在家期间及恢复生产后在疫情管控做好自我防护和消毒工作。
3. 全体员工上班后有任何员工发现身体异常如:发烧、乏力、干咳或呼吸困难等症状必须立刻上报各管理层,并立刻进行现场消毒和安排员工及时去医院就医并将确诊结果通知公司。
4. 所有员工、外来人员、访客进入工厂前必须接受门卫红外测量体温,门卫负责记录体温,体温超过37.3摄氏度禁止入场,并报告工厂及对接人。外来人员还须自行佩戴口罩(长期业务方工厂提供临时预备口罩)。
5. 做好外来人员登记确认工作,所有外来人员必须在门岗登记,姓名、电话、近期是否去过湖北省等信息。按照政府规定向企业报备自我隔离,工厂按照上班考勤,属地管理部门每日通过微信QQ视频抽查居家隔离情况,不予扣款罚款。
6. 乘坐通勤车公共交通工具上下班员工必须佩戴防护口罩,下车后应及时使用洗手液洗手,通勤车使用后必须立即消毒、更换椅垫套,安排专人管理检查。
7. 复工复产前,上班前,各工厂组织医务人员对工厂所有场所进行一次消毒,之后每三天一次。重点区域—更衣室、办公室、生活垃圾堆放处及吸烟点,安排专人每天早晚消毒各一次。中央空调按照技术书采取进风消毒过滤。
8. 确认各工厂集中食堂的安全卫生措施,食堂禁止采购未经宰杀未经检疫的活禽活鱼肉品,禁止提供生菜,餐具蒸汽消毒。加工环节严格生熟分开。
餐厅服务人员每日岗前必须开展健康检查,体温测量并保留检测记录,作业中必须统一佩戴手套、防护镜和医用口罩、防护鞋。
一次性的必须集中扔弃,重复性防护用品必须集中消毒处理,禁止未经消毒反复使用。
餐具统一由服务人员配发,禁止自行取拿餐具,不要用自己的筷子和餐具来从公碗和盘子里夹菜,饭菜统一由食堂工作人员分餐取菜。
食品留样按照规定执行。
9. 在卫生间、食堂等主要场所设置消毒洗手液、肥皂及酒精棉球或消毒湿巾。要求员工饭前便前便后必须洗手或用酒精棉球擦拭,用流水冲洗。
10.门卫、服务人员、保洁、绿化人员必须佩戴口罩、胶皮手套每日应更换上述防护用品。
11.复工后,工厂组织排查对必须的防护用品库存量和核算近期使用量,提前采购,合理库存。该物资作为日常防护物资及应急处置物质按需发放。必要时安排专人负责统一废旧换新,防止不合规扔弃传染。
12.在各自劳动岗位上,非人与人接触环境,宜佩戴口罩;在频繁接触人员岗位,和集中作业封闭岗位(控制室等)必须佩戴口罩及其他防护用品。禁止随地吐痰,防护口罩废弃物以及口鼻分泌物用纸巾包好放入工厂指定的专用有盖医用废弃桶。
13.各工厂的车间、会议室、办公室等人员密集场所应保持开窗通风(不含中央空调),每天上下午各至少两次,每次30分钟。
14.工厂在防疫期停止前,暂时取消或控制人数参加集体活动及大型会议,尽量减少或停止因公出行、聚会等。如需要,须向各级管理层报告并取得同意。
15.不信谣,不传谣,严禁利用社交媒体传播不实信息制造恐慌情绪。
16.对不作为、慢作为、乱作为的,对搞形式主义、官僚主义的,对瞒报、漏报疫情的,要及时追责问责,释放狠抓落实、不容松懈的强烈信号。
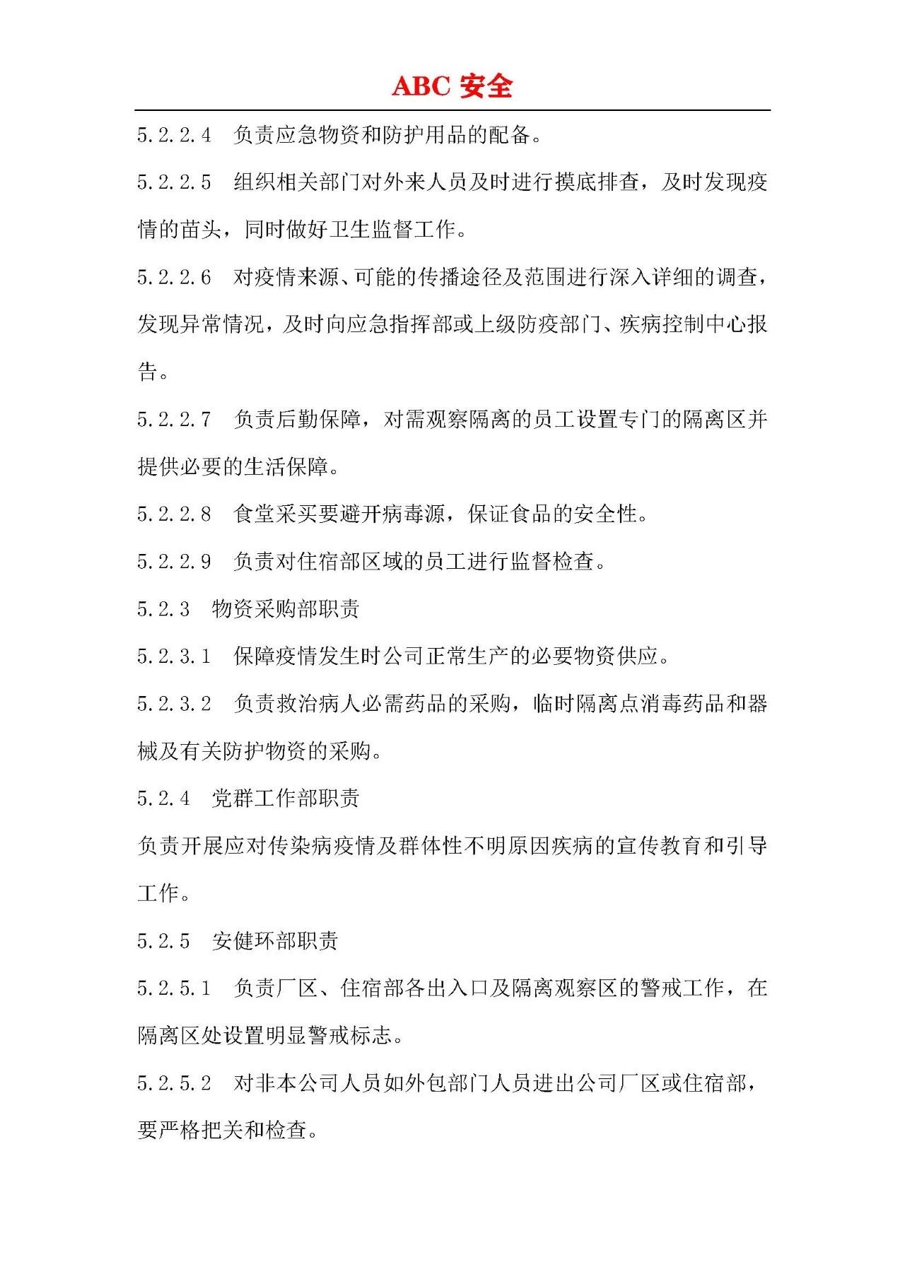
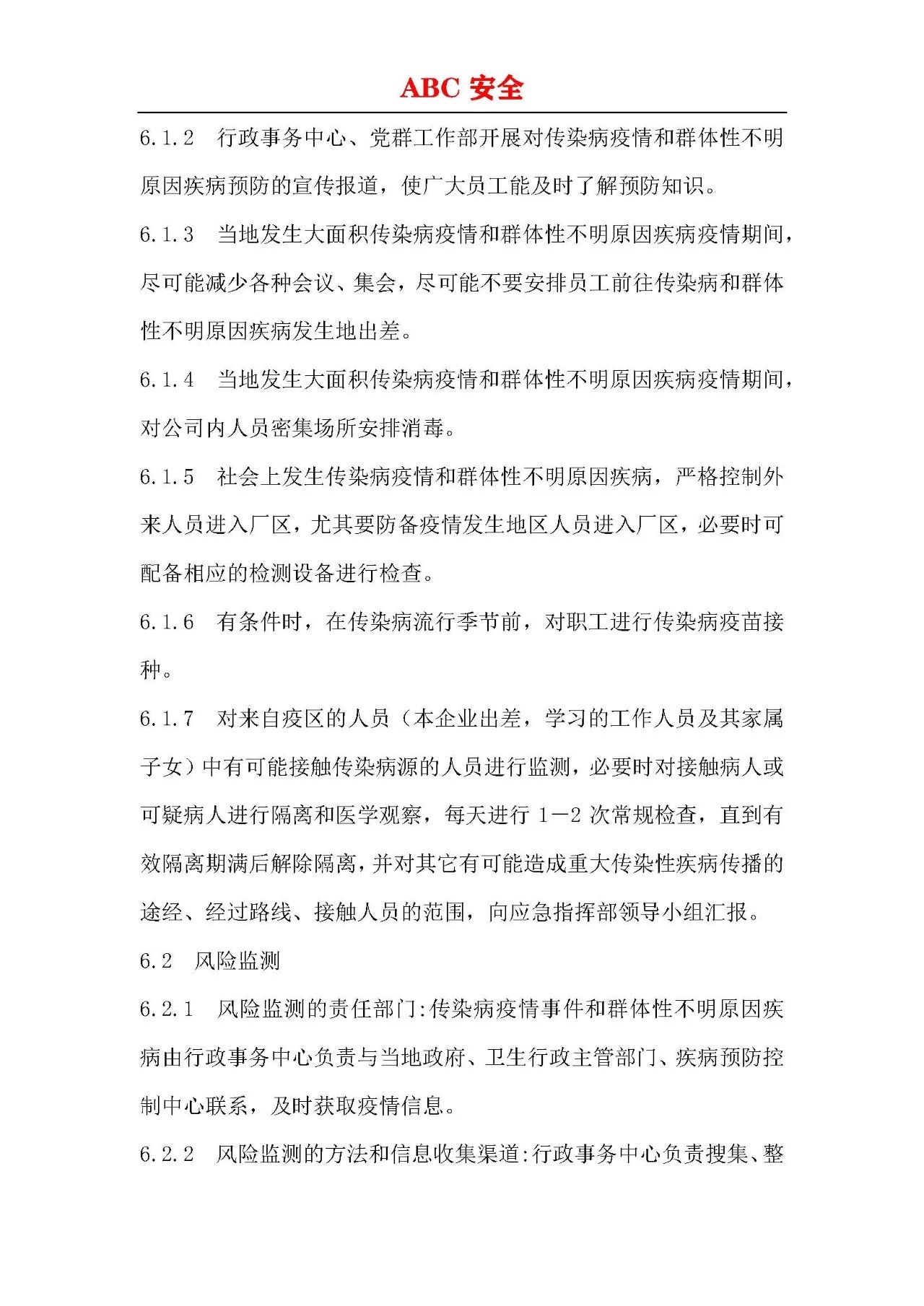
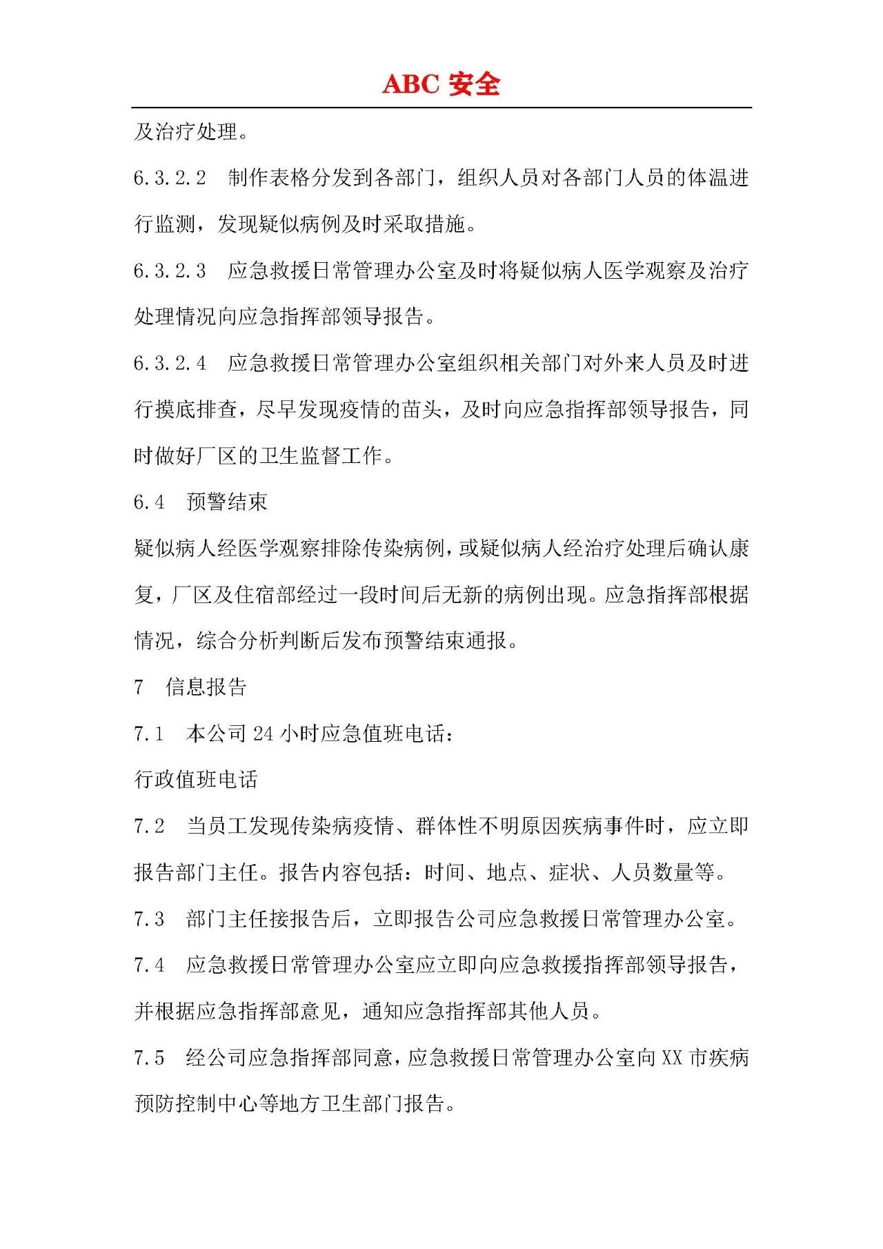
企业传染病疫情事件应急预案

















个人防护重点区域及建议
一、办公场所哪些是高危地带(戴口罩)
新型冠状病毒,主要通过空气中的飞沫进行传播。
空气不流通,
人员密度较大,
人员来往较频密的地方,
都是高危地区。
按危险程度:
1.电梯间
2.饭堂/餐厅
3.办公室
然而,小爝发现办公室却是最多人戴口罩,
到了饭点,大家脱了口罩一起挤电梯聚餐去了。
……
最高危:电梯间
电梯间是空气极其不流通的地方,
不要迷信那些“此处已消毒”的纸条。
只有一定浓度的酒精可以溶解冠状病毒外膜,
然而酒精是极其容易挥发的
除非每小时都安排专人对电梯间进行酒精消毒
否则,贴个已消毒的纸条纯粹自欺欺人
而且电梯间的危险是无形的
刚刚有人咳嗽或打了喷嚏后离开
你以为走进了空无一人的电梯间
实则充满了飞沫
包括你按电梯按钮的手指也沾满了飞沫。
建议:
1.搭乘电梯一定要戴口罩。
2.有条件的单位一定要频繁为电梯间消毒。
特别是按钮区。
次高危:饭堂/餐厅
挤满人排队打饭或就餐的区域,
是人流量最大,密度也最高的区域。
开玩笑说你要戴着口罩吃饭吗?是科盲。
建议:
1.坐下吃饭的最后一刻才脱口罩。
2避免面对面就餐,避免就餐说话。
3.避免扎堆就餐。
高危三:办公室
有人的地方,就有传染的风险。
建议:
1.佩戴口罩,谈话保持适度距离
2.随时保持良好通风
3.对门把手,键盘鼠标,文具,桌面进行必要酒精消毒
二、勤洗手 勤洗手 勤洗手(重要三遍)
1.到单位,第一时间洗手
2.吃东西前,先洗手
3.到过电梯间,饭堂高危区的,回来洗手
4.外出回来,马上洗手
5.要接触自己面部,特别是鼻孔与眼睛前,先洗手
三、科学的酒精消毒
像香水那样洒在自己身上是没有意义的。
关键是对我们手部会接触到的部位与物件进行消毒。
如手机,门把手,电梯按钮,鼠标键盘,自行车把手,工作证,文具,椅子等,各位看自己实际情况,进行甄别与重点消毒。
酒精要喷洒覆盖物件,自然晾干即可,不用擦拭。
重点提醒上述三点
请各位结合其他权威科普宣传,做好防护。
(中国安全生产网)

网站首页
湘公网安备43011102001644号