【岳阳应急】曝光!这些单位存重大火灾隐患逾期未整改销案

湖南省应急管理厅  yjt.hunan.gov.cn  时间:2021-09-15 17:09 【字体:

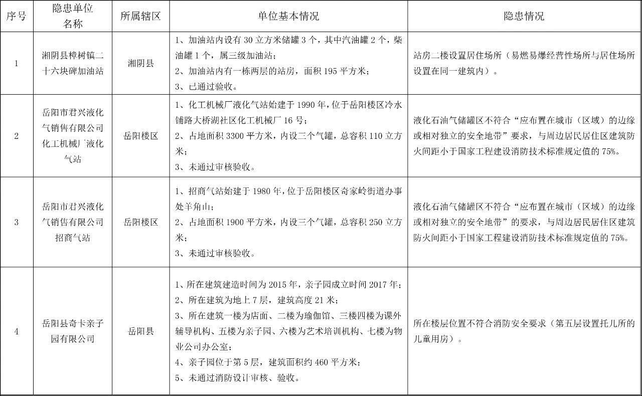
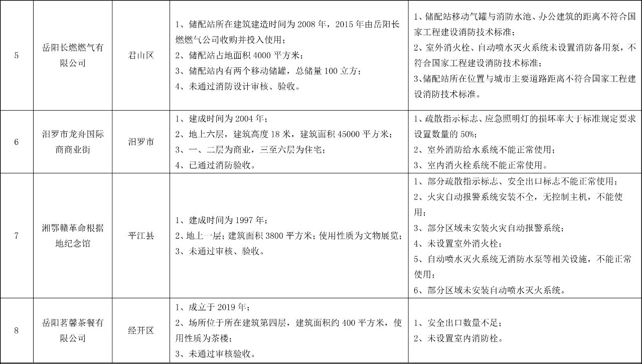
为扎实推进安全生产三年专项整治行动,有效防范化解重大安全风险,预防和减少火灾事故发生,现对全市12家逾期未整改销案的重大火灾隐患单位进行集中曝光。希望属地政府、相关行业主管部门、隐患单位进一步明确整改工作责任,认真落实整改计划,确保火灾隐患尽快销案。

(岳阳应急管理)