湖南开展烟花爆竹产品质量整治行动
湖南省应急管理厅 yjt.hunan.gov.cn 时间:2024-05-15 15:31 【字体: 大 中 小】
日前,湖南省应急管理厅、湖南省市场监督管理局联合发布通知,决定在全省范围内开展烟花爆竹产品质量整治行动,强化烟花爆竹源头治理和质量安全监管,严格压实企业质量安全主体责任,严厉打击违法生产销售烟花爆竹产品及烟花爆竹产品质量违法行为,防范重大安全风险,维护社会公共安全,保护消费者合法权益,助推烟花爆竹行业提质升级。
(一)全面排查并消除质量安全风险隐患
各地要组织辖区内生产经营企业深入开展自查自改工作,完善质量管理体系,加强质量控制,切实压实企业质量安全主体责任。督促生产企业对原材料进货检验、过程控制、出厂检验等各个环节进行严格把关,确保产品符合标准要求;督促经营企业落实进货查验、入库验收等质量主体责任。严格执行产品合格证制度,确保合格证信息真实可靠,实现产品来源可查询,去向可追溯。严格执行企业标准自我声明公开制度,督促企业公开其产品所执行的强制性标准、推荐性标准、团体标准或者企业标准的编号和名称,企业执行自行制定或者联合制定企业标准的,不得低于强制性标准,并应当公开产品的功能指标和性能指标及对应的试验方法、检验方法或者评价方法。属地市场监管和应急管理部门要结合生产经营企业自查情况,开展执法检查和监督抽查工作,对自查中未发现但后续监管中暴露出问题的企业,要依法从严从重处罚,确保烟花爆竹产品质量安全风险隐患得到全面排查和有效治理。
(二)深入开展专项整治
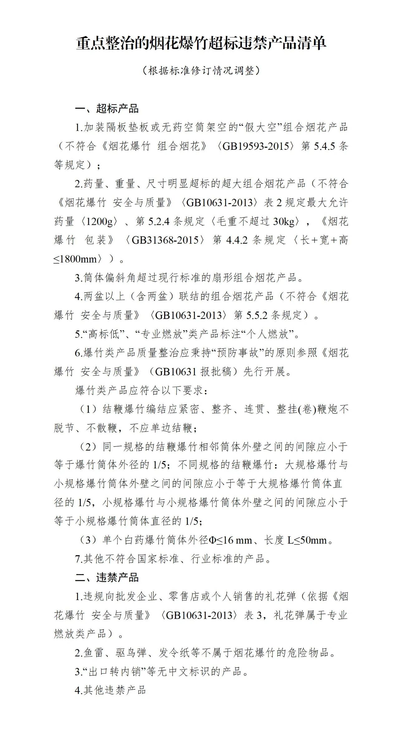
各地要组织行业专家或专业机构深入烟花爆竹生产经营企业,依据《烟花爆竹安全与质量》(GB 10631-2013)等国家强制性标准,开展常态化监督抽查和执法检查,对问题突出的企业要加大抽查检查频次。要聚焦药量、尺寸、重量超标及燃放无固定轨迹等危险性大的产品,特别是药量超标的加特林、加装隔板垫板的“假大空”组合烟花等超标产品和礼花弹(违规向批发企业、零售店或个人销售)、鱼雷等违禁产品(主要超标违禁产品附后)要重点整治。对新产品、新材料要进行严格的型式试验,未经型式试验一律不予生产许可。坚持“查清存量、严控新增”的原则,全面细致排查,切实查清库存超标违禁产品数量并登记造册,对2024年后仍生产经营超标违禁产品的,依法从严处罚。对检查发现的超标违禁产品,要按照职责分工由相关部门依法予以查处,并采取必要安全措施妥善处置。对依法查处的产品需要予以销毁的,要依据有关规定和安全技术要求组织销毁,确保绝对安全。
(三)持续深化技术帮扶活动
各主产区市场监管部门和应急管理部门应成立专门的技术帮扶工作组,充分发挥省花检中心公益属性和利用其技术优势,通过集中培训、专项帮扶和重点(驻厂)帮扶等多种方式,深入一线开展技术帮扶活动。一是全面组织辖区内生产经营企业开展烟花爆竹产品质量安全风险隐患排查工作,确保隐患得到及时有效整改。二是针对监督抽查中发现的不合格企业,出具详细的“质量改进建议书”,实施“一品一书”制度,确保每一项改进措施落到实处,切实提升产品质量。三是省市场监督管理局会同省应急管理厅遴选7个主产区具有代表性的生产企业,开展“质量体检进企业”活动,深入企业现场,帮助企业查找质量管理中存在的问题和漏洞,提供针对性的指导和建议,推动企业质量管理水平的提升。四是组织“三长”(董事长、生产厂长、质量厂长)培训,宣贯标准和安全知识,强化主体责任,提高管理水平。
附件


网站首页
湘公网安备43011102001644号